Mujer en Plenitud

NUESTRA

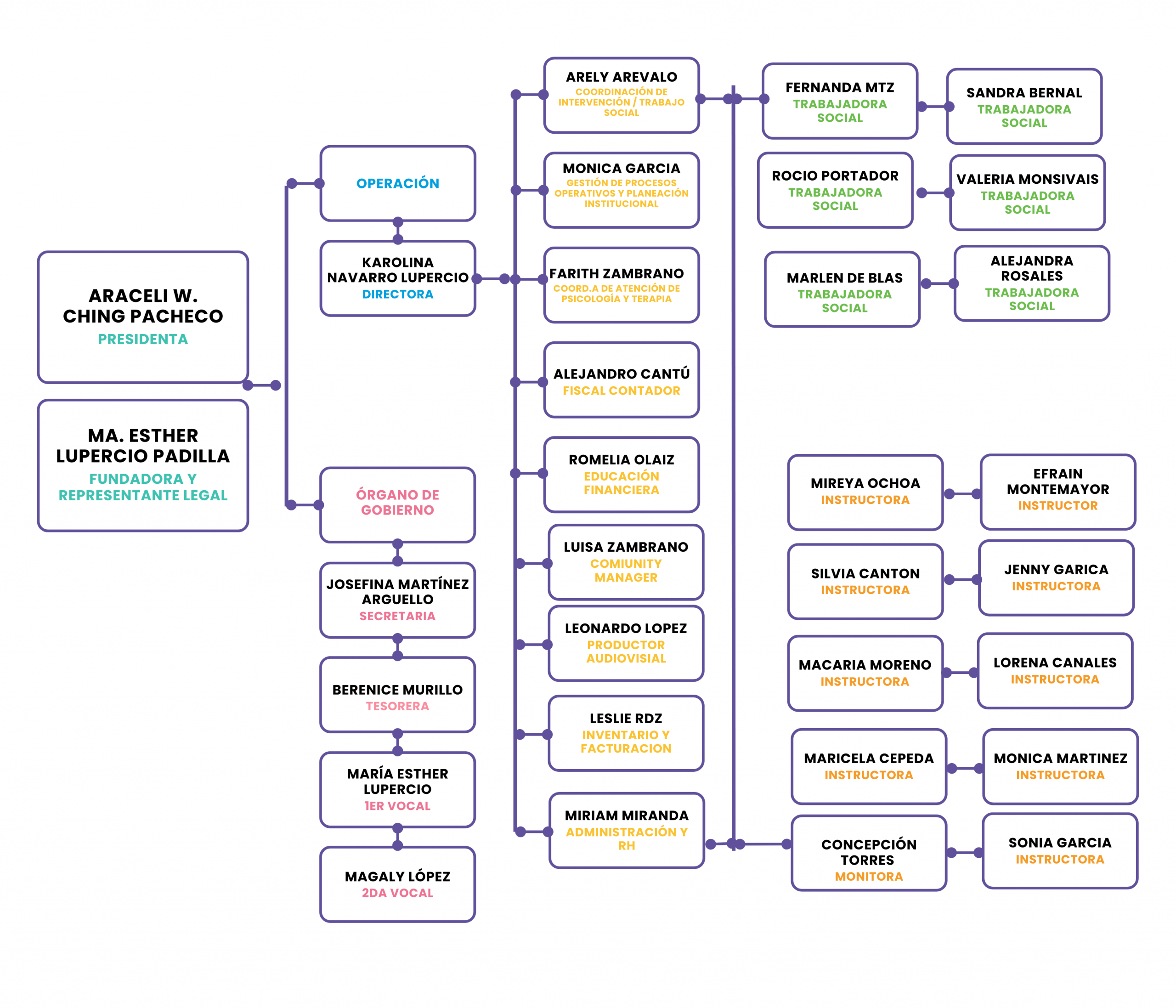
ESTRUCTURA

Nuestra Administración

Nuestro enfoque es trabajar en la raíz de las causas, generando impacto en las consecuencias de la problemática social.

Si logramos generar los cambios conscientes de la parte interna, se logran cambios de manera integral que a su vez generarán formación del tejido social.

NUESTRO

CONSEJO

Ma. Esther Lupercio Padilla
Fundadora

Karolina Navarro Lupercio
Directora

Araceli W. Ching Pacheco
Presidenta

Magaly López Castorena
2do Vocal